自動提示最佳化 (APO)
為進一步協助您將 ML Kit Prompt API 用於正式環境,我們很高興宣布推出 Vertex AI 裝置端模型自動提示最佳化 (APO) 功能。自動提示最佳化工具可協助您自動找出最適合用途的提示。
裝置端 AI 時代已然來臨,隨著 Gemini Nano v3 的推出,我們將前所未有的語言理解和多模態功能直接帶到使用者手中。透過 Gemini Nano 系列模型,我們在 Android 生態系統中支援的裝置涵蓋範圍廣泛。但對於開發新一代智慧型應用程式的開發人員來說,存取強大的模型只是第一步。真正的挑戰在於「自訂」:如何在不違反行動裝置硬體限制的情況下,針對特定用途調整基礎模型,達到專家級效能?
在伺服器端,較大的 LLM 通常功能強大,且需要較少的網域調整。即使需要,LoRA (低秩適應) 微調等進階選項也是可行的選擇。不過,Android AICore 的獨特架構會優先使用共用且節省記憶體的系統模型。也就是說,為每個應用程式部署自訂 LoRA 轉換器,會對這些共用系統服務造成挑戰。
但還有另一條同樣能發揮影響力的道路。開發人員只要在 Vertex AI 上運用自動提示最佳化 (APO) 功能,就能在原生 Android 執行環境中順暢作業,同時獲得接近微調的品質。APO 著重於提供優異的系統指令,讓開發人員能以比傳統微調解決方案更強大且可擴充的方式,調整模型行為。
注意: Gemini Nano V3 是備受好評的 Gemma 3N 模型,經過最佳化後品質更上一層樓。對開放原始碼 Gemma 3N 模型進行的任何提示最佳化作業,也會套用至 Gemini Nano V3。在支援的裝置上,ML Kit GenAI API 會運用 nano-v3 模型,盡可能為 Android 開發人員提供優質體驗
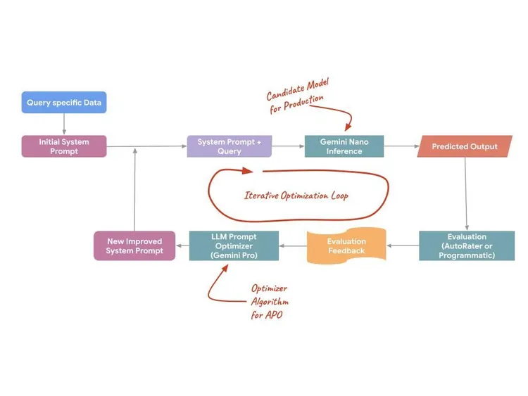
APO 會將提示詞視為可最佳化的可程式化介面,而非靜態文字。這項功能會運用伺服器端模型 (例如 Gemini Pro 和 Flash) 建議提示、評估變體,並找出最適合特定工作的提示。這項程序採用三種特定技術機制,盡可能提升效能:
- 自動錯誤分析:APO 會分析訓練資料中的錯誤模式,自動找出初始提示的特定缺點。
- 語意指令蒸餾:分析大量訓練範例,從中提煉出工作的「真正意圖」,然後建立指令,更準確地反映實際資料分布情形。
- 平行候選項目測試:APO 會平行生成並測試多個提示候選項目,找出可達到最高品質的提示,而不是一次測試一個構想。
為什麼 APO 可以微調音質
一般人常誤以為微調的品質一定比提示好,對於 Gemini Nano v3 等現代基礎模型,提示工程本身就能帶來顯著影響:
- 保留一般功能:微調 ( PEFT/LoRA) 會強制模型權重過度索引特定資料分布。這通常會導致「災難性遺忘」,也就是模型在特定語法方面表現更好,但在一般邏輯和安全性方面表現更差。APO 不會更動權重,因此保留了基礎模型的功能。
- 遵循指令和探索策略:Gemini Nano v3 經過嚴格訓練,可遵循複雜的系統指令。APO 會找出確切的指令結構,藉此發揮模型潛在能力,通常會發現人類工程師難以找到的策略。
為驗證這項方法,我們針對各種實際工作環境工作負載評估 APO。驗證結果顯示,在各種用途中,準確率都穩定提升了 5% 至 8%。在多項已部署的裝置端功能中,APO 顯著提升了品質。
| 用途 | 工作類型 | 工作說明 | 指標 | APO 改善 |
| 主題分類 | 文字分類 | 將新聞報導分類為財經、體育等主題 | 精確度 | +5% |
| 意圖分類 | 文字分類 | 將客戶服務查詢分類為意圖 | 精確度 | +8.0% |
| 網頁翻譯 | 文字翻譯 | 將網頁從英文翻譯成當地語言 | BLEU | +8.57% |
順暢的端對端開發人員工作流程
一般人常誤以為微調的品質一定比提示好,對於 Gemini Nano v3 等現代基礎模型,提示工程本身就能帶來顯著影響:
- 保留一般功能:微調 ( PEFT/LoRA) 會強制模型權重過度索引特定資料分布。這通常會導致「災難性遺忘」,也就是模型在特定語法方面表現更好,但在一般邏輯和安全性方面表現更差。APO 不會更動權重,因此保留了基礎模型的功能。
- 遵循指令和探索策略:Gemini Nano v3 經過嚴格訓練,可遵循複雜的系統指令。APO 會找出確切的指令結構,藉此發揮模型潛在能力,通常會發現人類工程師難以找到的策略。
為驗證這項方法,我們針對各種實際工作環境工作負載評估 APO。驗證結果顯示,在各種用途中,準確率都穩定提升了 5% 至 8%。在多項已部署的裝置端功能中,APO 顯著提升了品質。
結論
自動提示最佳化 (APO) 的推出,代表裝置端生成式 AI 邁向新里程碑。我們縮小了基礎模型與專家級效能之間的差距,讓開發人員能運用這些工具,建構更強大的行動應用程式。無論您是剛開始使用 Zero-Shot Optimization,還是要透過資料驅動的精細調整,將模型擴展到實際工作環境,現在都能更清楚地瞭解如何取得高品質的裝置端智慧功能。現在,您可以使用 ML Kit 的 Prompt API 和 Vertex AI 的自動提示詞最佳化功能,在裝置端推出正式版應用程式。
相關連結:
繼續閱讀
-
產品新訊
Google 致力於將最強大的 AI 模型直接帶到你口袋裡的 Android 裝置。我們很高興宣布推出最新最先進的開放模型:Gemma 4。
Caren Chang, David Chou • 3 分鐘可讀完
-
產品新訊
AI 可協助您輕鬆打造個人化應用程式體驗,將內容轉換為適合使用者的格式。我們先前已開放開發人員透過 ML Kit GenAI API 與 Gemini Nano 整合,以用於摘要和圖片描述等特定用途。
Caren Chang, Chengji Yan, Penny Li • 閱讀時間:2 分鐘
-
產品新訊
Android 17 已推出 Beta 版 4,這是這個發布週期中最後一個預定推出的 Beta 版,也是應用程式相容性和平台穩定性的重要里程碑。
Daniel Galpin • 4 分鐘可讀完
隨時掌握最新消息
每週透過電子郵件接收最新的 Android 開發洞察資料。