상시 사용 설정 앱 및 시스템 대기 모드

이 가이드에서는 앱을 항상 켜짐 상태로 만드는 방법, 전원 상태 전환에 반응하는 방법, 배터리를 절약하면서 우수한 사용자 환경을 제공하도록 애플리케이션 동작을 관리하는 방법을 설명합니다.

앱을 계속 표시하면 배터리 수명에 상당한 영향을 미치므로 이 기능을 추가할 때는 전력 영향을 고려하세요.

주요 개념

Wear OS 앱이 전체 화면에 표시되면 다음 두 가지 전원 상태 중 하나에 있습니다.

  • 양방향: 화면이 최대 밝기로 설정되어 사용자가 완전히 상호작용할 수 있는 고전력 상태입니다.
  • 대기 모드: 전원을 절약하기 위해 디스플레이가 어두워지는 저전력 상태입니다. 이 상태에서 앱의 UI는 여전히 전체 화면을 차지하지만 시스템에서 흐리게 처리하거나 시간과 같은 콘텐츠를 오버레이하여 모양을 변경할 수 있습니다. 이를 대기 모드라고도 합니다.

운영체제는 이러한 상태 간 전환을 제어합니다.

상시 사용 설정 앱대화형 상태와 대기 모드 상태 모두에서 콘텐츠를 표시하는 애플리케이션입니다.

상시 사용 설정 앱이 기기가 저전력 대기 모드 상태일 때 자체 UI를 계속 표시하면 앰비액티브 모드에 있다고 설명합니다.

시스템 전환 및 기본 동작

앱이 포그라운드에 있으면 시스템은 사용자 비활성으로 트리거되는 두 가지 제한 시간을 기반으로 전원 상태 전환을 관리합니다.

  • 타임아웃 1: 대화형에서 대기 모드 상태로: 일정 기간 동안 사용자가 비활성 상태이면 기기가 대기 모드 상태로 전환됩니다.
  • 시간 초과 #2: 시계 화면으로 돌아가기: 일정 시간 동안 사용하지 않으면 시스템에서 현재 앱을 숨기고 시계 화면을 표시할 수 있습니다.

시스템이 주변 모드 상태로 처음 전환된 직후 기본 동작은 Wear OS 버전과 앱의 구성에 따라 달라집니다.

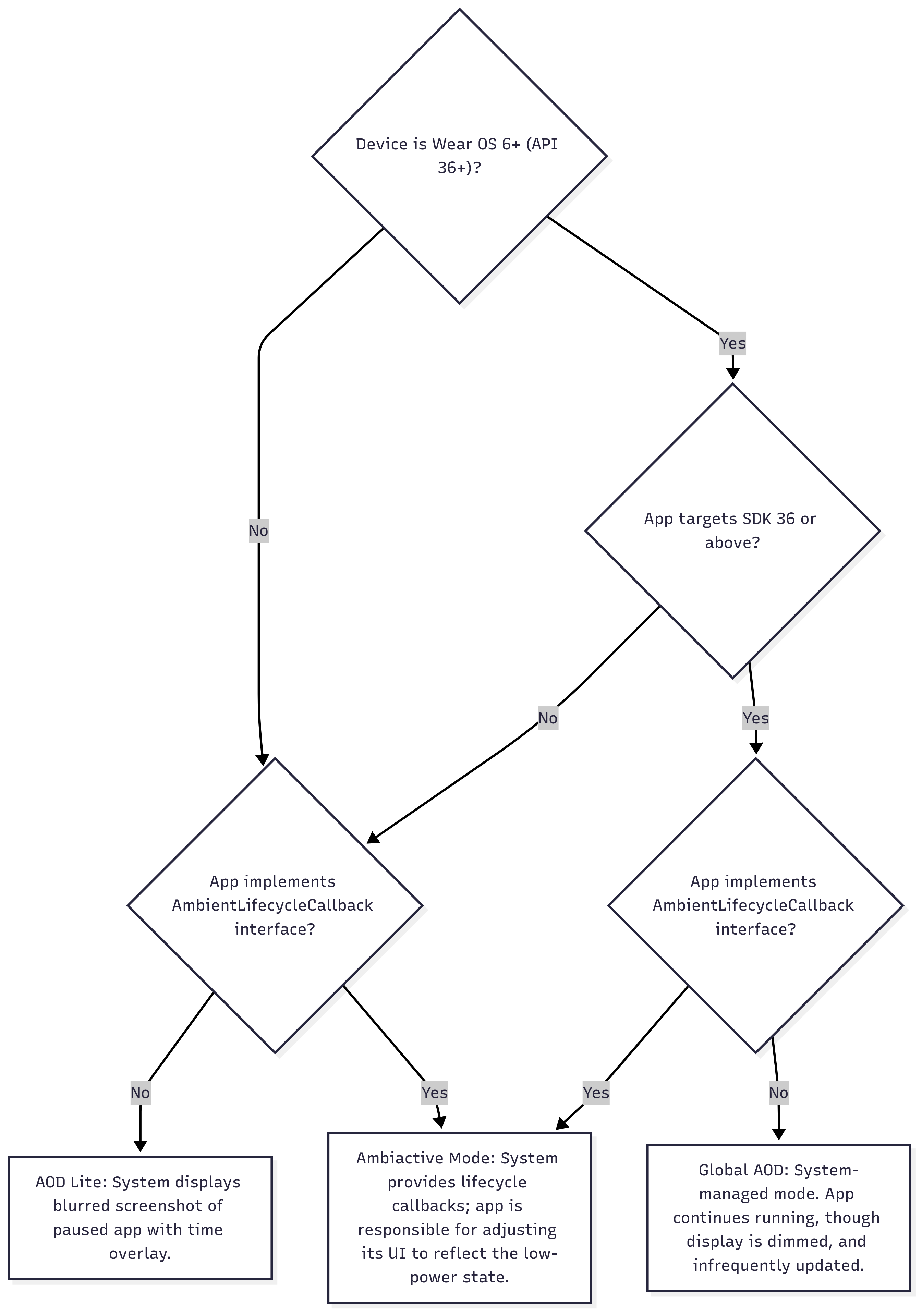
  • Wear OS 5 이하에서는 일시중지된 애플리케이션의 흐린 스크린샷이 표시되며, 그 위에 시간이 오버레이됩니다. 이 상태는 다음 플로우 차트의 'AOD Lite' 노드로 표시됩니다.
  • Wear OS 6 이상에서 앱이 SDK 36 이상을 타겟팅하면 항상 켜져 있는 것으로 간주됩니다. 디스플레이가 어두워지지만 애플리케이션은 계속 실행되고 표시된 상태로 유지됩니다. (업데이트는 분당 1회로 드물게 발생할 수 있습니다.) 이 상태는 다음 순서도의 '전역 AOD' 노드로 표시됩니다.

주변 모드 상태의 동작 맞춤설정

기본 시스템 동작과 관계없이 모든 Wear OS 버전에서 AmbientLifecycleObserver를 사용하여 상태 전환에 관한 콜백을 수신 대기하면 화면 보호 모드 상태일 때 앱의 모양이나 동작을 맞춤설정할 수 있습니다. 이 상태는 다음 플로우 차트의 'Ambiactive Mode' 노드로 표시됩니다.

AmbientLifecycleObserver 사용

대기 모드 이벤트에 반응하려면 AmbientLifecycleObserver 클래스를 사용하세요.

  1. AmbientLifecycleObserver.AmbientLifecycleCallback 인터페이스를 구현합니다. onEnterAmbient() 메서드를 사용하여 저전력 상태에 맞게 UI를 조정하고 onExitAmbient()을 사용하여 완전한 대화형 디스플레이로 복원합니다.

    val ambientCallback = object : AmbientLifecycleObserver.AmbientLifecycleCallback {
        override fun onEnterAmbient(ambientDetails: AmbientLifecycleObserver.AmbientDetails) {
            // ... Called when moving from interactive mode into ambient mode.
            // Adjust UI for low-power state: dim colors, hide non-essential elements.
        }
    
        override fun onExitAmbient() {
            // ... Called when leaving ambient mode, back into interactive mode.
            // Restore full UI.
        }
    
        override fun onUpdateAmbient() {
            // ... Called by the system periodically (typically once per minute)
            // to allow the app to update its display while in ambient mode.
        }
    }

  2. AmbientLifecycleObserver를 만들고 활동 또는 컴포저블의 수명 주기에 등록합니다.

    private val ambientObserver = AmbientLifecycleObserver(activity, ambientCallback)
    
    override fun onCreate(savedInstanceState: Bundle?) {
        super.onCreate(savedInstanceState)
        lifecycle.addObserver(ambientObserver)
    
        // ...
    }

  3. removeObserver()를 호출하여 onDestroy()에서 관찰자를 삭제합니다.

    override fun onDestroy() {
        super.onDestroy()
        lifecycle.removeObserver(ambientObserver)
    
        // ...
    }

Jetpack Compose를 사용하는 개발자에게 Horologist 라이브러리는 이 패턴의 구현을 간소화하는 유용한 유틸리티인 AmbientAware 컴포저블을 제공합니다.

주변 인식 TimeText

맞춤 관찰자가 필요한 예외로 Wear OS 6에서 TimeText 위젯은 대기 모드를 인식합니다. 기기가 앰비언트 상태일 때 추가 코드 없이 1분마다 자동으로 업데이트됩니다.

주변 모드 동작 흐름도

다음 플로우 차트는 시스템이 기기의 Wear OS 버전, 앱의 targetSdkVersion, AmbientLifecycleCallback 구현 여부에 따라 주변 모드 동작을 결정하는 방법을 보여줍니다.

Wear OS 대기 모드의 결정 로직을 보여주는 플로차트 기기의 OS 버전과 앱의 구성에 따라 흐린 오버레이, 전역 AOD 또는 앱 관리 Ambiactive 모드 중 하나가 결정되는 방식을 보여줍니다.
그림 1.: Wear OS 대기 모드의 결정 로직을 보여주는 플로우 차트

화면 켜짐 시간 제어

다음 섹션에서는 앱이 화면에 표시되는 시간을 관리하는 방법을 설명합니다.

진행 중인 활동으로 시계 화면으로 돌아가지 않도록 방지

주변 조명 상태 (타임아웃 #2)가 일정 시간 지속되면 시스템이 일반적으로 시계 화면으로 돌아갑니다. 사용자는 시스템 설정에서 제한 시간 길이를 구성할 수 있습니다. 사용자가 운동을 추적하는 것과 같은 특정 사용 사례의 경우 앱이 더 오래 표시되어야 할 수 있습니다.

Wear OS 5 이상에서는 진행 중인 활동을 구현하여 이를 방지할 수 있습니다. 앱이 운동 세션과 같은 진행 중인 사용자 작업에 관한 정보를 표시하는 경우 Ongoing Activity API를 사용하여 작업이 종료될 때까지 앱을 표시할 수 있습니다. 사용자가 시계 화면으로 수동으로 돌아가는 경우 진행 중인 활동 표시기를 통해 탭 한 번으로 앱으로 돌아갈 수 있습니다.

이를 구현하려면 다음 코드 스니펫에 표시된 대로 지속적인 알림의 터치 인텐트가 항상 사용 설정 활동을 가리켜야 합니다.

val activityIntent =
    Intent(this, AlwaysOnActivity::class.java).apply {
        flags = Intent.FLAG_ACTIVITY_SINGLE_TOP
    }

val pendingIntent =
    PendingIntent.getActivity(
        this,
        0,
        activityIntent,
        PendingIntent.FLAG_UPDATE_CURRENT or PendingIntent.FLAG_IMMUTABLE,
    )

val notificationBuilder =
    NotificationCompat.Builder(this, CHANNEL_ID)
        // ...
        // ...
        .setOngoing(true)

// ...

val ongoingActivity =
    OngoingActivity.Builder(applicationContext, NOTIFICATION_ID, notificationBuilder)
        // ...
        // ...
        .setTouchIntent(pendingIntent)
        .build()

ongoingActivity.apply(applicationContext)

val notification = notificationBuilder.build()

화면을 켜진 상태로 유지하고 대기 상태 방지

드물지만 기기가 대기 모드 상태로 전환되지 않도록 완전히 방지해야 할 수도 있습니다. 즉, 타임아웃 #1을 방지하기 위한 것입니다. 이렇게 하려면 FLAG_KEEP_SCREEN_ON 창 플래그를 사용하면 됩니다. 이는 절전 모드 해제 잠금으로 작동하여 기기를 대화형 상태로 유지합니다. 배터리 수명에 심각한 영향을 미치므로 매우 신중하게 사용하세요.

대기 모드 권장사항

최상의 사용자 환경을 제공하고 주변 모드에서 전력을 절약하려면 다음 설계 가이드라인을 따르세요. 이러한 권장사항은 오해의 소지가 있는 정보를 방지하고 시각적 혼란을 줄여 명확한 사용자 환경을 우선시하는 동시에 디스플레이 성능을 최적화합니다.

  • 시각적 혼란을 줄이고 전원 표시 깔끔하고 미니멀한 UI는 앱이 절전 모드에 있음을 사용자에게 알리고 밝은 픽셀을 제한하여 배터리를 크게 절약합니다.
    • 화면의 85% 이상을 검은색으로 유지합니다.
    • 가장 중요한 정보만 표시하고 보조 세부정보는 대화형 디스플레이로 이동합니다.
    • 큰 아이콘이나 버튼에는 단색 채우기 대신 윤곽선을 사용합니다.
    • 단색의 큰 블록과 작동하지 않는 브랜딩 또는 배경 이미지는 피하세요.
  • 오래된 동적 데이터 처리
    • onUpdateAmbient() 콜백은 전력을 절약하기 위해 주기적으로만 호출됩니다(일반적으로 분당 한 번). 이 제한으로 인해 스톱워치, 심박수, 운동 거리와 같이 자주 변경되는 데이터는 업데이트 사이에 오래된 데이터가 됩니다. 혼동을 야기하는 잘못된 정보가 표시되지 않도록 onEnterAmbient 콜백을 수신하고 이러한 실시간 값을 --과 같은 정적 자리표시자 콘텐츠로 대체하세요.
  • 일관된 레이아웃 유지
    • 대화형 모드와 대기 모드에서 요소가 동일한 위치에 있도록 하여 원활한 전환을 만듭니다.
    • 항상 시간을 표시합니다.
  • 컨텍스트 인식
    • 기기가 대기 모드로 전환될 때 사용자가 설정 또는 구성 화면에 있었다면 설정 뷰 대신 앱에서 더 관련성 높은 화면을 표시하는 것이 좋습니다.
  • 기기별 요구사항 처리
    • onEnterAmbient()에 전달된 AmbientDetails 객체에서 다음을 실행합니다.
      • deviceHasLowBitAmbienttrue이면 가능한 경우 앤티앨리어싱을 사용 중지합니다.
      • burnInProtectionRequiredtrue인 경우 화면 번인을 방지하기 위해 UI 요소를 주기적으로 약간 이동하고 흰색으로 채워진 영역은 피합니다.

디버깅 및 테스트

이러한 adb 명령어는 기기가 주변 모드일 때 앱이 어떻게 작동하는지 개발하거나 테스트할 때 유용할 수 있습니다.

# put device in ambient mode if the always on display is enabled in settings
# (and not disabled by other settings, such as theatre mode)
$ adb shell input keyevent KEYCODE_SLEEP

# put device in interactive mode
$ adb shell input keyevent KEYCODE_WAKEUP

예: 운동 앱

운동 세션의 전체 기간 동안 사용자에게 측정항목을 표시해야 하는 운동 앱을 생각해 보세요. 앱은 앰비언트 상태 전환을 통해 계속 표시되어야 하며 시계 모드로 대체되지 않아야 합니다.

이를 위해 개발자는 다음을 실행해야 합니다.

  1. AmbientLifecycleObserver를 구현하여 대화형 상태와 주변 모드 상태 간의 UI 변경사항(예: 화면 어둡게 하기, 불필요한 데이터 삭제)을 처리합니다.
  2. 권장사항에 따라 대기 상태를 위한 새 저전력 레이아웃을 만듭니다.
  3. 운동이 진행되는 동안 Ongoing Activity API를 사용하여 시스템이 시계 화면으로 돌아가지 않도록 합니다.

전체 구현은 GitHub의 Compose 기반 운동 샘플을 참고하세요. 이 샘플에서는 Horologist 라이브러리의 AmbientAware 컴포저블을 사용하여 Compose에서 절전 모드 처리를 간소화하는 방법도 보여줍니다.